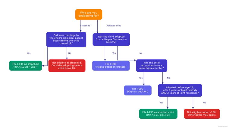
Whether you can file Form I-130 for a stepchild or adopted child comes down to two specific rules most families miss until it's too late.
If you're a U.S. citizen or green card holder with a stepchild or adopted child abroad, Form I-130 is the petition that starts their path to a green card. But two rules decide whether your petition can be accepted at all, and many families learn about them only after they've already lost the chance to qualify. This guide walks through both rules and the three filing paths for adopted children. For the broader family petition process, see our complete guide to Form I-130.
How USCIS defines "child" for I-130 purposes
Under INA § 101(b)(1), a "child" for immigration purposes is someone unmarried, under 21, and fitting into one of several subcategories. Stepchildren fall under (B). Adopted children fall under (E) for ordinary family adoptions, or (F) and (G) for orphan or Hague Convention cases. Each subcategory has its own form and its own cutoff ages. A child who doesn't fit the subcategory you're filing under won't qualify, no matter how close the family relationship is.
Not sure if your stepchild or adopted child qualifies?
Immiva walks you through the eligibility rules and prepares your I-130 packet in under an hour, without attorney fees.
The marriage-before-18 rule for stepchildren
This rule disqualifies more stepchild petitions than any other.
Under INA § 101(b)(1)(B), your marriage to the child's biological parent must have happened before the child turned 18. One day late, and the step-relationship simply does not exist for immigration purposes. No waiver, no exception, no workaround.
A few clarifications that trip people up:
Filing after 18 is fine, as long as the marriage itself happened before 18. The relationship is established at the date of marriage, not the date you file. If you married the biological parent when the child was 17, you can file the I-130 years later. Once the child turns 21, they move from immediate-relative to preference-category processing, but the step-relationship itself is still valid.
Divorce or death of the biological parent doesn't automatically end the step-relationship. Under 9 FAM 102.8 and BIA case law, a stepchild can continue to qualify after the marriage ends, as long as the step-parent/step-child relationship actually continues. You'll need to show ongoing contact and support, things like letters, calls, and financial help. Being willing to file an Affidavit of Support alone is not enough.
Stepchildren cannot derive U.S. citizenship through you. INA § 101(c) excludes stepchildren from citizenship derivation. If you want your stepchild to become a U.S. citizen through your status, you generally have to formally adopt them, and the adoption has to meet the rules below.
Every stepchild petition now also gets closer scrutiny of the underlying marriage. Under USCIS Policy Alert PA-2025-12 (August 1, 2025), officers may evaluate the bona fides of the qualifying marriage during Form I-130 adjudication, not only later at adjustment. If USCIS finds the marriage is not bona fide, the stepchild's I-130 can be denied with it. Our I-130 documents checklist covers the marriage evidence USCIS now expects up front.
Three filing paths for adopted children
Adopted children fall into one of three categories, depending on how and where the adoption happened. Only one of them uses Form I-130.

Path 1: Family-based adoption (I-130)
To qualify under INA § 101(b)(1)(E), the adoption must meet four requirements:
- The child was adopted before age 16 (or before 18 if a birth sibling was previously adopted by the same parents under (E) or (F)).
- The adopting parent has two years of legal custody of the child.
- The adopting parent has two years of joint residence with the child.
- If you are filing for the beneficiary as an adopted child, the beneficiary is unmarried and under 21 at filing. If the adoption otherwise satisfies INA § 101(b)(1)(E), an adopted son or daughter who is 21 or older may still be petitioned in the appropriate preference category, and a U.S. citizen may also petition for a married adopted son or daughter in the applicable category.
Here's a detail most families miss: under 8 CFR § 204.2(d)(2)(vii), the two-year custody and two-year residence periods don't have to be continuous. Gaps don't reset the clock, the two periods don't have to overlap, and time before the adoption counts if you can document it.
Legal custody has to come from a court order or another appropriate government authority. Informal arrangements or notarized affidavits won't count. Joint residence means you were actually living together as a family, proven with things like school records, medical records, lease or property documents, and day-to-day parenting. If a married couple jointly adopted, one parent has to personally satisfy both requirements. You can't split them between spouses.
Path 2: Orphan petitions (I-600)
If your adopted child qualifies for the orphan process and is not habitually resident in a Hague Adoption Convention country, you generally file Form I-600, not Form I-130. The child generally must be under 16 when the Form I-600 is filed (or under 18 for certain birth siblings), must meet the statutory orphan definition, and the petitioner must be a U.S. citizen; a single petitioner must be at least 25.
Path 3: Hague Convention adoptions (I-800)
For adoptions involving a child who is habitually resident in a Hague Convention country, a U.S. citizen habitually resident in the United States generally must use the I-800A/I-800 Hague process rather than Form I-130 or Form I-600. But USCIS recognizes limited exceptions where a Form I-130 may still be approved if the Hague Adoption Convention does not apply to the adoption.
File the wrong form and you'll end up with a denied petition and lost filing fees. For current I-130 fees and processing times, we keep separate guides that we update regularly.
CSPA protection for children nearing 21
The Child Status Protection Act (CSPA) can preserve a child's under-21 status even when processing drags past their 21st birthday.
For immediate relatives of U.S. citizens, the rule is straightforward: if the I-130 was filed before the child's 21st birthday, their age freezes on the filing date. They keep that status as long as they stay unmarried.
For F-2A petitions filed by green card holders, CSPA uses a formula: biological age at visa availability, minus the days the I-130 was pending with USCIS. USCIS policy effective August 15, 2025 uses the Final Action Dates chart to determine visa availability for adjustment of status applications filed on or after August 15, 2025. USCIS also said it would continue applying its February 14, 2023 policy to adjustment applications that were already pending before August 15, 2025. Preference-category children generally must also 'seek to acquire' lawful permanent residence within one year of visa availability, usually by filing Form I-485 or DS-260, unless an exception applies.
Official Sources
This guide is based on current USCIS policy, federal regulations, and State Department guidance as of April 2026.
USCIS Resources
- USCIS I-130 Official Page
- USCIS Stepchildren Page
- USCIS Policy Manual, Vol. 5, Part E, Ch. 2 (Adopted Children)
- USCIS Policy Manual, Vol. 6, Part B, Ch. 7 (Child of Petitioner)
- USCIS Policy Manual, Vol. 7, Part A, Ch. 7 (CSPA)
- USCIS Hague Adoption Page
- USCIS CSPA Policy Alert (August 2025)
- Policy Alert PA-2025-12 (Family-Based Immigrants)
Federal Regulations
- 8 CFR § 204.2(d) - Primary evidence for child petitions
State Department
Immigration law changes frequently. We monitor USCIS policy updates and revise this guide when regulations change.
